一方有难,八方支援,岂曰无衣,与子同袍。学校疫情、师生安全牵动着全国人民的心。各级地方政府、爱心企业、广大校友,以及社会各界爱心人士纷纷伸出援手,各类捐助物资送达学校和隔离点学生手中,助力学校抗击疫情、渡过难关。





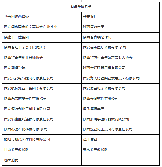
西安阎良国家航空高技术产业基地、陕西团省委、陕西省红十字会、陕煤集团、陕西翱翔通航、航空工业庆安电控公司、海氏海诺集团、西安要塞科技公司、陕西医药集团、长安银行、爱无限慈善组织、万盛达信息公司、西安翻译学院、陕西乐家商贸公司、陕西金轩建筑、西安银桥乳业、省青联足球队等二十余家单位,捐赠了N95口罩、防护服、防护面罩、医用酒精、84消毒液、电动喷雾器等11大类防疫物资,以及蔬菜、牛奶、方便面、矿泉水等7大类生活保障物资。

各类捐赠物资为保障师生稳定生活贡献了巨大力量,全体西航人深受感动,备受鼓舞,更加坚定了打赢这场疫情防控硬仗的必胜决心!(文/宣传部 战非 图/相关单位)